第二章
教学目标
了解保险合同的概念、特征、分类及作用
1
掌握保险合同的主体、客体及内容
2
掌握商业银行经营的主要原则
4
3
01
保险合同的主体
02
保险合同的客体
03
保险合同的内容
目
录
保险合同的主体
PART
01
(一)保险合同的当事人
•
保险合同的主体:
指参加保险这一民事法律关系并享有权利和承担义务的人。
保险人
又
称
承
保
人
,
是
向
投
保
人
收
取
保
险
费
,
在
保
险
事
故
发
生
时
,
对
被
保
险
人
承
担
给
付
或
赔
偿
损
失
责
任
的
人
。
投保人
是
指
与
保
险
人
订
立
保
险
合
同
,
并
按
照
合
同
即
为
约
定
负
有
支
付
保
险
费
义
务
的
人
。
投保人具备的条件
具有完全的民事权利能力和民事行为能力
对保险标的具有保险利益
负有缴纳保险费的义务
•
保险合同订立的直接参与者,包括投保人和保险人。
(二)保险合同的关系人
•
指
与
保
险
合
同
的
订
立
间
接
发
生
关
系
的
人
。
被保险人
1
•
被保险人是指其财产或者人身受保险合同保障,享有保险金请求权的人。投保人可以为被保险人。
受益人
2
•
又称保险金受领人,是指在保险事故发生后直接向保险人行使赔偿请求权的人。
①受益人的资格一般无特别限制。
②受益人是人身保险合同中的重要主体之一。
③受益人的受益权是通过指定产生的。
(三)保险合同的辅助人
代理人
1
•
保险合同的辅助人包括:
保险代理人
、
保险经纪人
、
保险公估人
等。
含
义
:
指
根
据
保
险
人
的
委
托
,
向
保
险
人
收
取
代
理
手
续
费
,
并
在
保
险
人
授
权
的
范
围
内
代
为
办
理
保
险
业
务
的
单
位
或
个
人
。
具
备
条
件
:
保
险
代
理
人
应
当
具
备
保
险
监
管
部
门
规
定
的
资
格
条
件
,
代
理
机
构
应
取
得
其
颁
发
的
经
营
保
险
代
理
业
务
的
许
可
证
,
向
工
商
行
政
管
理
机
关
办
理
登
记
,
领
取
营
业
执
照
,
并
缴
存
保
证
金
或
投
保
职
业
责
任
保
险
。
(三)保险合同的辅助人
经纪人
2
保险经纪人是基于投保人的利益,为投保人与保险人订立保险合同提供
中介服务,并依法收取佣金的机构,包括保险经纪公司及其分支机构。
保险经纪人应具备保险监管部门规定的资格条件,并取得其办法的
经营保险经纪业务许可证,向工商行政管理机关办理登记,领取营
业执照,并缴存保证金或投保职业责任保险。
①
②
(三)保险合同的辅助人
公估人
3
保险公估人:
指依照法律规定设立,受保险公司、投保人或被保险人委托办理
保险标的的查勘、鉴定、估损以及赔款的理算,并向委托人收取酬金的公司。
公估人的主要职能:
按照委托人的委托要求,对保险标的进行检验、鉴定和理
算,并出具保险公估报告,其地位超然,不代表任何一方的利益,使保险赔付
趋于公平、合理,有利于调停保险当事人之间关于保险理赔方面的矛盾。
保险合同的客体
PART
02
1.保险标的
•
保险合同的客体不是保险标的本身,而是
投保人或被保险人对保险标的的保险利益。
保险标的:
是保险的对象,也叫保险标的物,它是保险利益的
载体,是指保险人对其承担保险责任的各类危险载体。
保险标的分类:
①财产及其有关利益。
②人的寿命和身体。
2.保险利益
保
险
利
益
:
指
投
保
人
或
被
保
险
人
对
保
险
标
的
具
有
的
法
律
上
承
认
的
利
益
,
又
称
可
保
利
益
。
注意
:保险标的是保险利益的载体,
保险标的转让保险利益也将不存在。
保险合同的内容
PART
03
保险合同的内容有广义和狭义之分。
广义的保险合同内容:
指保险合同记载的全部事项,
包括合同的主体、客体、权利义务和具体事项。
狭义的保险合同内容:
指投保人与保险人约定的保险
权利与义务。
(一)保险合同的主要条款
保
险
合
同
的
条
款
:
是
规
定
保
险
人
与
投
保
人
之
间
基
本
权
利
和
义
务
的
合
同
条
文
,
是
保
险
公
司
对
所
承
保
的
保
险
标
的
履
行
保
险
责
任
的
依
据
。
保险合同条款主要分为:
基本条款
附加条款
保证条款
协会条款
(一)保险合同的主要条款
基本条款
•
又称法定条款,指保险人事先拟定并印就在保险合同的法定记载事项,明确保险人和被保险人之间
的基本权利与义务,以及有关法规规定的保险行为成立所必需的各种事项和要求。
附加条款
•
又称任选条款,指保险人为满足投保人或被保险人的特殊需要,在保险合同基本条款的基础上增加
补充内容,以扩大或限制承保的责任范围的条款。
保证条款
•
指保险合同中要求投保人和被保险人就特定事项保证作为或不作为的条款。
•
保险同业协会根据需要协商约定的条款。
协会条款
(一)保险合同的主要条款
保险单条款样本
(二)保险合同的基本事项
《保险法》第18条规定,保险合同应当包括下列事项:
1
当事人的姓名和住所
2
保险标的
•
明
确
当
事
人
的
姓
名
和
住
所
,
是
为
保
险
合
同
的
履
行
提
供
一
个
前
提
。
•
明
确
了
保
险
标
的
,
有
利
于
判
断
投
保
人
或
者
被
保
险
人
对
保
险
标
的
是
否
具
有
保
险
利
益
。
(二)保险合同的基本事项
《保险法》第18条规定,保险合同应当包括下列事项:
3
保险价值
•
指
投
保
人
与
保
险
人
订
立
合
同
时
,
作
为
确
定
保
险
金
额
基
础
的
保
险
标
的
的
价
值
。
4
保险金额
•
保
险
金
额
简
称
保
额
,
是
保
险
人
承
担
赔
偿
或
者
给
付
保
险
金
责
任
的
最
高
限
额
。
(二)保险合同的基本事项
《保险法》第18条规定,保险合同应当包括下列事项:
5
保险费及其支付方式
•
保险费是指投保人为使被保险人获得保险保障,按合同约定支付给保险人的费用。
其计算公式为
:保险费=保险金额×适用的保险费率
6
保险责任和责任免除
•
保险责任也称风险责任条款,是指保险合同中载明的保险事故发生后保险人所应承担
的保险金赔偿或给付的责任,其法律意义在于确定保险人承担风险责任的范围。
•
责任免除亦称除外责任,是指保险人依照法律规定或合同约定,不承担保险责任的范
围,是对被保险人风险责任的限制。
(二)保险合同的基本事项
《保险法》第18条规定,保险合同应当包括下列事项:
7
保险期限和保险责任
•
保险期限即保险合同的有效期限,也就是保险合同从开始生效到终止
的这一期间。
•
保险期限有两种计算方法:
用公历年、月计算。
以某一事件的始末作为保险期限。
8
保险金赔偿或给付办法
•
保
险
金
的
赔
偿
或
给
付
办
法
是
保
险
人
履
行
保
险
合
同
的
义
务
,
承
担
保
险
责
任
的
基
本
方
式
,
也
是
投
保
人
和
被
保
险
人
实
现
其
保
险
保
障
权
利
的
具
体
体
现
。
(二)保险合同的基本事项
《保险法》第18条规定,保险合同应当包括下列事项:
9
违约责任和争议处理
•
指
保
险
合
同
当
事
人
因
其
过
错
致
使
合
同
不
能
履
行
或
者
不
能
完
全
履
行
,
即
违
反
保
险
合
同
规
定
的
义
务
而
承
担
的
责
任
。
10
订立合同的时间
•
保
险
合
同
中
要
明
确
载
明
订
立
保
险
合
同
的
年
、
月
、
日
以
及
保
险
合
同
到
期
的
年
、
月
、
日
。
(三)保险合同的形式
投保单
1
•
投保单又称要保单,是投保人向保险人申请订立保险合同的书面要约。
•
投保单是保险合同的重要组成部分。投保人在投保单中所填写的内容会影响到合同的效力。
投保人在投保单上需要
填写的主要内容有:
投保人、被保险人和受益人的有关情况
保险标的的名称及其存放地点
保险险别
保障责任的起迄
保险价值和保险金额
(三)保险合同的形式
投保单样本
(三)保险合同的形式
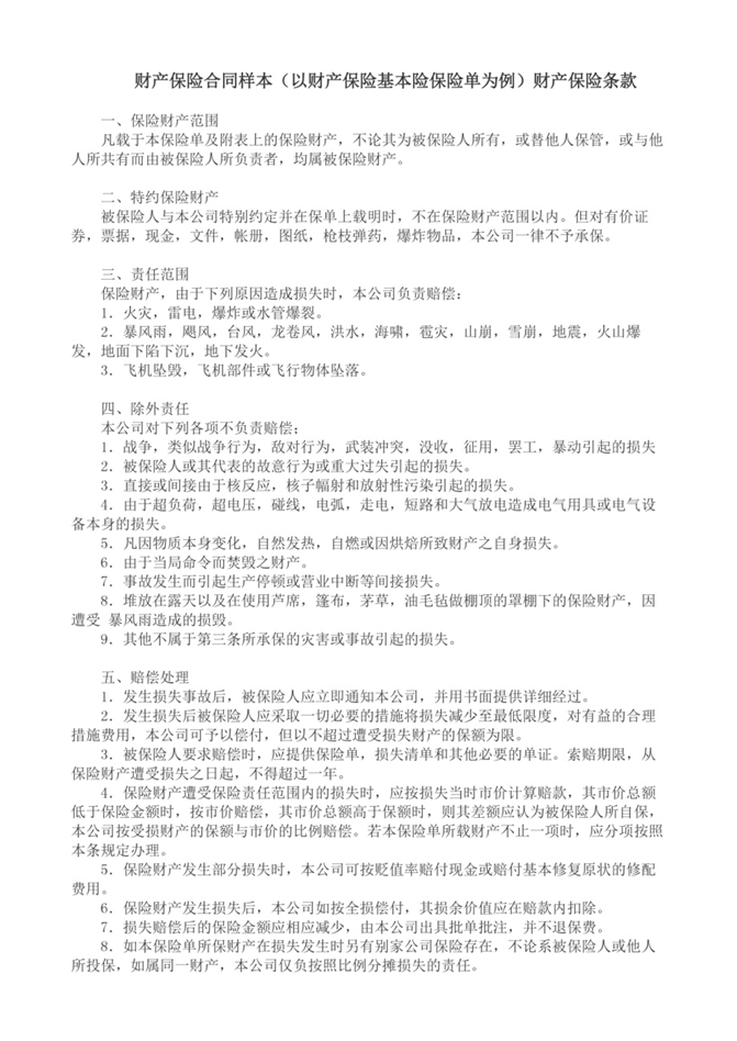
保险单
2
保险单:
简称保单,它是保险人和投保人之同订正式保险合同的一种书面
文件。
作用:
一旦发生保险事故,保险单是被保险人向保险人索赔的主要凭证,
也是保险人理赔的主要依据。
保险单样本
(三)保险合同的形式
(三)保险合同的形式
保险凭证
3
•
保
险
凭
证
也
称
小
保
单
,
是
保
险
人
签
发
的
证
明
保
险
已
经
成
立
的
书
面
凭
证
,
是
一
种
简
化
的
保
险
单
,
与
保
险
单
有
同
等
效
力
,
凡
是
保
险
凭
证
上
没
有
列
明
的
,
均
以
同
类
的
保
险
单
为
准
。
保险凭证样本
(三)保险合同的形式
(三)保险合同的形式
暂保单
4
•
暂保单又称临时保单,它是保险人向投保人出立正式保单前签发的临时凭证,
以表示保险人同意承保。
•
包括:保险人、保险标的、保险金额、保险费率和保险险种等重要事项。
•
暂保单与正式保险单具有同等的法律效力,其有效期较短,通常
为30天,且正式保险单一经签发,暂保单就会自动失效。
暂保单样本
(三)保险合同的形式
(三)保险合同的形式
批单
5
批
单
又
称
背
书
,
是
保
险
人
应
投
保
人
或
被
保
险
人
的
要
求
出
立
的
修
订
或
更
改
保
险
单
内
容
的
证
明
文
件
。
批单样本
(三)保险合同的形式
谢
谢观看
TH
A
NK YOU